昆明中药厂有限公司中药现代化提产扩能建设项目 综合仓库三整体运营解决方案招标公告
1. 招标条件
本招标项目 昆明中药厂有限公司中药现代化提产扩能建设项目 已由 昆明市工业和信息化委员会 以 昆工信通[2013]232号 批准建设,项目业主为_昆明中药厂有限公司 ,建设资金来自 企业自筹 ,项目出资比例为_企业自筹100% ,招标人为_昆明中药厂有限公司。项目已具备招标条件,现进行公开招标,按照“公开、公平、公正、科学、择优”的原则选择中标人,凡有意参加上述施工投标的单位均可参与投标。
2. 项目概况与招标范围
昆中药肇启于明太祖洪武十四年(1381年),至今已有600多年的历史!昆中药是我国五大中药老号之一,公司全称“昆明中药厂有限公司”,是“中华老字号”企业,高新技术企业,云南省企业技术中心,云南十大历史品牌。昆明中药厂有限公司中药现代化提产扩能建设项目作为昆明中药厂有限公司根据昆明市城区发展规划,结合企业自身发展需要,企业自主筹集资金,预计总投资82000万元在马金铺购地171.9亩建设的整体搬迁项目。本次招标内容为昆明中药厂有限公司中药现代化提产扩能建设项目符合现代医药物流标准的医药商业物流中心整体运营解决方案。
项目名称:中药现代化提产扩能建设项目综合仓库三现代商业物流整体运营解决方案
建设地点:昆明高新区马金铺新城产业园昆明国家生物产业基地
项目类型和用途:符合现代医药物流标准的医药商业物流中心整体运营解决方案
招标方式:公开招标
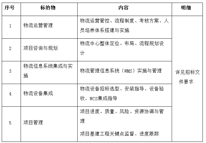
招标范围:
综合仓库三现代商业物流中心整体运营解决方案项目招标涉及的产品、实施和服务:

资金来源:企业自筹
承包方式:交钥匙项目,需提供里程碑计划及项目进度、质量、风险管理相关措施。
3.投标人资格要求
3.1投标方应具有全国范围内的客户。
3.2{在中华人民共和国注册的公司,具有独立法人经营资格,具备有效的企业注册《营业执照》和《税务登记证》,投标方公司注册资金500万元以上,具有专业资质和实施经验的技术人员不低于50名。
3.3参与方应具有物流信息系统研发的专业资质或著作权证书等,参与方人员保证开发内容的原创性,避免侵权事故。
3.4案例要求,投标方必须具有医药三方集成项目及电商项目的实施经验,有丰富的类似项目整体运营解决方案设计及实施的经验和优秀的业绩,近3年内在国内外有医药商业行业类似项目案例(须提供合同复印件)。
3.5投标方应提供本物流运营整体解决方案项目详细的实施计划、实施方法、实施过程和项目管理的实施方案,并为本项目配备能够执行实施方案的专业人员。
3.6 招标方不接受多家公司联合参与项目。
3.7投标方公司须提供在物流配送中心出现紧急性故障和一般性故障的运营保障措施方案。
3.8投标方参加投标活动前3年内,在经营活动中无重大违法记录。
4. 招标公告发布时间及截止时间
招标公告发布时间:2015年12月25日
截止日期:2016年1月8日17:00 以前,逾期不予受理。
5. 招标文件获取
在领取招标文件之时,投标人以现金方式到本公司财务部(PP电子集团医药商业有限公司财务部代收,地址:昆明市国家高新技术开发区科医路166号)缴纳招标文件工本费¥2000.00元(贰仟元整)(此费用不再退还),凭财务部开据的收费单据到我公司工程部(地址:昆明市国家高新技术开发区科医路166号)领取纸质版招标文件。
领取招标文件开始时间:2015年12月28日14:00以后
截止日期:2016年1月8日17:00 以前,逾期不予受理。
6.开标时须出示和提交的资料及证件
6.1投标须持原件:(1)企业营业执照(副本);(2)资质等级证书(副本);(3)税务登记证;(4)组织机构代码证(副本);(5)授权委托书及授权人身份证;(6)拟派往本工程项目经理证、项目经理的职称证;技术负责人的职称证、身份证。
6.2复印件:以上证件的复印件盖章一套,开标时查验原件后,留存备案不在返回投标单位。
7. 投标文件的递交
7.1 投标文件递交时间:2016 年 1 月 20 日 9 时 00 分(北京时间)
地点:PP电子集团股份有限公司2楼会议室(昆明市国家高新技术开发区科医路166号)。
7.2招标人在投标截止日期即进行公开开标。
7.3 逾期送达的或者未送达到指定地点的投标文件,招标人不予受理。
8.发布公告媒介
本次招标公告同时在昆明中药厂有限公司官方网站(www.kunzhongyao.com)、PP电子集团官方网站(www.qywzyy.com)、中国采购与招标网(www.chinabidding.com.cn)、昆中药内网、微信平台同时发布。
9. 联系方式招标人
招标人:昆明中药厂有限公司
地 址:昆明市国家高新技术开发区科医路166号
邮 编:650106
联系人: 金兆元 电 话:13708891017 邮箱:jinzhaoyuan@126.com
传 真:0871-68319590
招标监督电话: 0871-63572187 (昆明中药厂有限公司安全审计办公室)
昆明中药厂有限公司
2015年12月25日

